学美术科班出身好不好?
意见分成两派:
-
一派认为科班出身肯定要好一些,因为有环境,有老师同学,还有大把的时间;
-
另外一派觉得只要掌握了规律勤学苦练就无所谓科班不科班。
其实这个问题也是很多自学者纠结的问题。
“科班”,即象征着专业,有前途的保证,似乎也是某种名正言顺的代名词。
我在自学外语的时候曾经也想过要去四川外语学院报个预科之类的。
后来有朋友一句话点醒我:
你看那些过了六级的外语科班人士有多少能在美国熟练地运用英文和人扯蛋。
答案是:大部分都是不能的!
好!我们回到我们的问题本身“你说学美术科班出身好不好呢?”
我们问一切问题都必须明确一个前提。
问题针对的对象是谁?
任何问题并不对所有人有意义。所有问题都有特定的针对对象。
比如:如何电脑买哪款好这样的问题。就是针对没有啥钱的学生党才有意义。富二代把最贵的全买一遍就完的。
问:学美术科班出身好不好?
无外乎以下四类人:
-
无法选美术学院的自学者
-
可以选择考美院的中学生
-
已经美院毕业学习,画得很牛的
-
已经美院毕业,画得不好的
第一类人的答案
对第一类人来讲。 既然已经无法进所谓的科班。进不进美院就显得毫无意义。
句型变成了一个虚拟语句:要是我当年如何如何,那么现在就会如何如何。。。。
我们都会不由自主地假设过去,包括陈老师在内。虽然这是一种认知障碍,但是也是一种与生俱来的本能。
虚拟逃避机制
假设过去是人类不愿意面对现实的一种心理逃避机制。不严重的情况下对人没有伤害,要是执迷不悟就需要引起注意

一个人每天就在门口幻想自己可以当皇帝。
如果这个人能写作,那么他或许会成为穿越小说的高手。但是如果这个人只是空想,然后和人争论这种事情的可能性,那他小心进某个特殊场所。。
总结:
所以如果你这辈子没机会进美院,你就安心自学!想些没用的干啥。难道我没进武校就不能自己习武,我没进声乐系就不能自学唱歌,难道我没中文系就不配写文章。
郭敬明进中文系没有啊?马云是不是某商业专业毕业的,我听说他是外语老师也?阿童木的作者日本漫画之神专业是医学博士。我的个去!如果非要名正言顺。。。
第二类人的答案
对第二类人来讲。命题变成了:
“我喜欢画画,是不是非要考美术学院”
这时,这个问题变成了一个需要具体权衡的问题。
比如:我以前就做出过一些分析。
大学四年耗费金钱10来万。同时还要花大把的时间应对美术专业以外的事情。比如每个大学生都需要在“马列毛邓”等捆绑课程上花费大量的学习时间。
但是大学可以让你在无压力的状态下获得自己对于人生的思考和体验。只不过这种体验并非每个人都能充分地获得。
读大学是需要有一定“素质”的。自控力,分析能力,抗压能力等如果不够,大学四年浪费时间的大有人在。
大学不是职业培训
大学并非人人都适合读的。如果是把画画当作谋生手段
读大学并非一个必要条件,社会培训完全可以充当更好的替代品。
所以有人说现在的大学生不好找工作。老大!大学本来就不包工作的。大学是给人体验生活和提高境界的地方。所以,如果你想提高自己的艺术修养,丰富自己的人生,在一个无压力的环境下慢慢成长,读读大学也未尝不可,当然,对未来和工作大学可不敢给你保证。

我们当年学动画的一共有两个班,大概40个同学。后来还在做动画的也就不到5个。大部分同学都转行做了别的。
而大部分人大学四年做了啥呢?
干了自己喜欢的事情。
具体说来就是:
体验生活。
大部分人大学四年的美术训练量基本集中在最后一年的毕业创作里。具体算法如下:
12个月一年的学期,抛开寒假暑假,掐头去尾其实就只有8个月的上课时间。
然后大部分大学实行的是5天的作息时间,那么8个月总共是240天就要扣掉64天(30*8)--(2*4*8)=176
那么余下的176天里需要把妇女节,清明节,劳动节,国庆,中秋节等节日去掉,那么剩下161天。
这161天里,仅仅是总课程时间,但是大学里面往往会安排一般的时间学习一些无关的文化课程(马列毛邓英语一大堆,我就不列举了,大家都清楚)而这些课程至少占每周2天的时间,那么161天又需要减去64天,余下大概100天不到。期末考试,学校活动,班干部开会,学生会活动(129运动)等等至少前前后后在一年中占用15天时间。最后我们一年只余下80天不到的专业课时间。但是这80天还是在理想主义的情况下计算出来的,遗憾的是在这80天的专业学习里,大部分高校往往还要把大量的外专业选修课,设置不合理的基础教学课安排在其中(比如石膏素描和一些纯艺术的训练课程就占用了大部分的专业教学时间),所以,最后在这80天的时间里你真实能学习到的专业内容保守估计只有不到1/2的时间。
大部分文化课程会在两年内结束,所以专业课会在后两年多一些。但是算来算去也就多了一年64天而已。
那么四年下来就,真正饱和学习专业的时间大概只有最多一年。
其实大部分大学生真正的专业知识和技能都是在毕业创作的最后一年里学习到的。因为那一年里没有繁重而冗杂的课程。并且还是以自学为主。听起来不知是不是很滑稽。

并且所谓“科班”也不是一个固定的概念。
你进不同的美术大学,分到不同的科系,遇到不同的老师或者同学,都可能对你产生不同的影响。其中有利于你画画的,当然也有不利于你画画的。
所以描述科班如何如何本身就不是一个准确的说法。
总结:
所以:说来说去,如果你是一个本来就不需要老师可以靠环境自学的人,家里又不差钱,进个大学是没问题的。但是这样的人多吗?。。。哎自己想吧
第三类人的答案
你如果是科班出身的,你的科班教育又获得了你的认同,比如你遇到了好老师或者是好的学习环境,最终你画得很牛,那么你有可能说:
学美术必须进科班
因为这种答案完全符合你的经验和感官。
但是,如果你恰好进了一个野鸡大学,大学等于自学,甚至连自学都不如。那么你或许会有相反的答案。
因为这也完全符合你的感官。
公说公有理,婆说婆有理,那么问题就变得无解了。
其实,明眼人都看得出:
如果你画得好,又是科班出身,你告诉那些没有可能进科班的美术学习者科班有多重要,你不是在帮他们,是在暗示他们你们怎么努力都是没辙的。
任何对于学习有阻碍的暗示,都要引起警觉。
高手的暗示
在任何自学的领域内,都有一些所谓的前辈和高手,给后来者强调一些他们根本不可能拥有的条件。这种强调变成一种暗示,成为学习的阻力,让自学者永远抬不起头。

比如有朋友很在意自己的作品放到网上被人喷。行里有一个大神,他对待意见的态度让我也学到不少,这里分享给大家。
-
给自己改作品的绝对是难得一遇的好意见,这个学习机会不要放过。当然改作品很辛苦,一般人是不会轻易给你动笔的。
-
对于前辈,专家的意见。如果是鼓励我的,受之!提出建设性意见的受之!打击我的,滚粗!老大,我正式因为差才需要学习,而学习需要持续的动力而不是阻力。
-
对于网络意见,听听也就罢了。大部分网络意见无非就是一些外行说的型不准,结构有问题一类的无比肤浅的问题。你甚至都不要去点他们的作品,会刺激到你忍不住想喷回去“画那么烂还好意思教育我?”。因为凡是懂点美术的人都不会提那么幼稚的意见。
在这个圈子里,喜欢刻意打击别人的前辈不少的。别以为自己是小强,越打越强,也不要以为对方是为了你好。熟知心理学的朋友都知道这是出于:
优越感
人都想获得优越感,但关注点不一样,有些人把关注点放在自己身上,通过提升自己实力以超越对手获得,有些人则把关注点放在别人身上,通过贬低别人获得自身心理的抬升感,但这往往只是一种虚假的心理优越感,以让自己好受,但没有任何益处。在现实生活中这种人经常会体验到一种挫败感,经常看不得别人好,是一种不太健康的心理。
总结:
一旦遇到刻意的打击别人又不给解决方案的这种人,就离他远一些,无论他是什么了不起的大人物。
作为自学者,你需要的是进步的动力,不是你那些别有用心的打击。
如果一个自学者连这点都没看透,也是只能说是一个悲剧了。
第四类人的答案
有部分是看了陈老师对于CIN训练法和传统训练法的比较后开始提出:学美术科班出身好不好?这样的问题。
很明显,他们是在怀疑自己的过去。
这大可不必。道理很简单,过去首先是改变不了的,想多了也没有用。
但是要想真正理解CIN的好处,你对传统的训练有一些了解肯定比一无所知要好。
因为新东西之所以为新,是因为相对于旧而言。
如果你连旧的东西是什么都不知道。新的东西对你也未必是新的。
所以我常常建议美术自学者博取众家之长,互为对比。
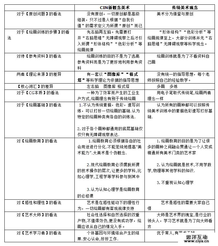
大学的科班教学由于长时间体制化,行政化,早就失去了活力。而很多科班出身的很难接受新观念,看待美术问题也很难有全新的角度,导致观念僵化。学习CIN需要你把旧的美术观念做一个暂时的存放。我把对比图再次放出:

比如:到现在还有很多科班出身的同学在纠结色彩的问题,因为那套配色的思维从他们学习美术的第一天就植入了大脑,难以改变。有时一张白纸反而更好画画。
(PS:凡是色彩问题,请参考我在高高手上的 CG上色终极解决之道)
总结
科班的作用在于为社会成批量地培养专业人才。但是谁也没有保证过这种培养没有失败率。
那么这种失败率相对自学呢?这两者并没有可比性。
因为任何比例都是需要严格统计才能做出的数据,自学的群体根本无法计量,所以谈何成功率失败率呢?自学的成功失败只能从自身的认识出发。
你选择自学美术的目的是为了一个名正言顺的名分还是画画本身呢?答案显而易见。
我现在就来引导大家用合理性的眼光找答案。此心法可通用大部分关乎自身的问题。
首先。请问你提问的心理动机是什么?
没有心理动机的行为是没有意义的。好比我们讨论有没有外星人其实也是关于我们的世界观的建立问题,因为有和没有或许对我们的三观有很大的影响。但是对于那些没有影响的人群,讨论这样的问题就毫无价值。
比如第一个问:“学美术科班出身好不好?”的同学,请问你为何要提这个问题?
或许(注意:这里仅仅是为了说明而作的假设,并非你真实的想法)你是因为看到了部分科班同学的作品优秀而对自己的能力产生了质疑。也或许是别的原因。
但无论是什么原因,请你从自身的需求,感受,动机出发,问明自己到底为何要问这个问题。答案不要告诉别人,自己知道即可。但是切莫骗自己。最好把你的动机写出来。
动机怎写呢?
任何一种动机都是缺乏的表现。比如:质疑是对“信息”“安全感”缺乏的表现。把你的缺乏写出来。
所以以上问题的动机可以写为:
我对于科班美术教育的信息缺乏,我对于自己缺乏信心。
当你了解了自己的动机后,你就知道如何弥补你的所缺。
比如:当时我也是自学外语。一样有类似的缺乏。所以我就在不同场合的外语学院混了几堂课。虽然我获得的信息并非全面(注:这个世界上没有全面和完美的事情,都是有总比没有好),但是我却极大地弥补了这种信息的缺乏,我部分地了解了外语科班教学的模式。同时,我也在各种外语角和论坛混,发现虽然很多专业领域的外语人士是科班出身的,但是很多混得风生水起的外语界的大师却非外语科班出身。比如疯狂英语的李阳。新东方的老罗等等。这种现象告诉我,任何一个领域内,科班满足的是大部分的职业培养的需求,而自学并非确是出于自己的喜爱。所以,很多行业黑马都是出自这类自学者。
在我们CG界的黄光剑老师就是类似的情况。上海财经大学毕业。自学CG,并没有进过科班,然而现在可以说是CG界最有名的画家之一。类似的例子还有很多,我就不再一一列举。
训练面前人人平等,和科班不科班没有关系。
因为大家别忘记了,虽然我们每个人都喜欢自己周围的环境有利于自己,但是现实的情况却不是这样。
你的如意算盘是:我喜欢画画,想从事画画的工作,所以我要学习。自学后,或者是报个班,然后就能顺利进入游戏公司,然后就有了都是画画的小伙伴的环境。于是自己就进步成了大神,终于过上了每天画画同时名利双收的日子。
醒醒吧!孩纸!如果你这样想,我敢保证你不会那么如意。因为你设想的每一个情景都是高度理想化的。你怎么知道你学的方法一定就对,就是报个班,你怎么知道这个班的教学适合你的接受度,毕业后你怎么知道游戏公司就在那个时间点上就正好有适合你的位置,你就是进去了,你怎么知道你的工作内容对你的画技会有提高。不能保证的事情太多了。世界本就是无常和混乱的。
你只能做到一点,就是告诉你自己你到底为了什么选择画画?是一份谋生的工作?一个大神的称号?
有些人认为自己又努力又聪明,又牛逼,就差一个所谓的环境。歇菜吧!或许环境变得如你所愿后,你的内心又变了。因为“你”本身就是成功这个方程式中的一个变量。
一个从小就爱画画的人,到了大学就再也不画了。因为成就感发生了转移。以前在中学因为自己画得不错而自我感觉良好,而到了大学发现画得好的人比比皆是,结果搞摇滚反而更能证明自己。一些经过千辛万苦终于画得不错的同学如愿以偿进了游戏公司,以为到了天堂,结果当他们在公司里位置越高就越懒得画。不是人变得懒了,而是成就感发生的了转移。
环境并没有变,游戏公司也好,科班也好,五花八门,他们既不是天堂,当然也非地狱。关键是你看待它们的立场随时再变。当你觉得自己什么都不缺,只缺钱的时候,你觉得钱能解决你的所有问题,结果你变得有钱以后,你发现自己还需要一份真爱,当你又有钱又有真爱,你发现你爱人怀不上小孩。。。万事总有不如意,因为人的需求在增长。
没进科班的时候,把艺术学院想象成天堂,进了以后,发现不过如此。进过美术学院的人把学校黑成狗屎,结果出来以后发现自学无比艰辛。
这就是一个典型的围城心理。里面的人想出来,外面的人想进去。
当然对于那些总是自我负面暗示,自己不是科班就必定输人一筹,那我就劝你你先做做自我的心理疏导,学会理智一点。
陈老师就是科班出身的,自己在科班也教学10多年了。同行,兄弟院校交流次数多得我自己都数不过来,科班平均水平并没有你想的那么高。还有很多大学毕业连右脑观察都没解决的同学。
你只要有好的方法,好的学习习惯,加上有网络给你圈子。周末有空参加上业余美术培训,网上听听在线课程。有条件再找个实体专门培训下,再加上持之以恒,达到大部分的科班学生的水平是难度很容易的。


