
最简单的东西是最昂贵的。
七月十日,上午十点,大家都集体为两个男人懵逼了。
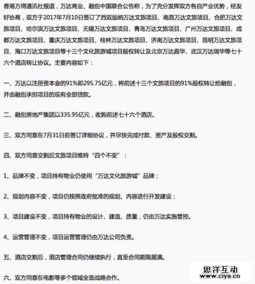
融创中国主席孙宏斌与中国首富王健林联手搞了一个世纪大交易,如下图:

最简单的东西是最昂贵的。
这份账面价值632亿元的合同,用的是平生所见最简约的文字描述,符合中国首富王健林的一贯作风。
总之,王健林,卖了。孙宏斌,买了。
信息保密工作做的相当不错。字里行间,你看到了什么?
一勺言有四个判断,四个悬念,一个一个说说。
一,先定性。这笔世纪大交易,不像是一个深思熟虑的产物,更像一个「突然的自我」决定。
原因是,在过去半个月里,王健林还高调出席了两场万达文化旅游城的活动。6月29日,哈尔滨万达城开业;7月9日,万达贵州丹寨小镇扶贫启动,而万达在贵州同样有一个万达城正在运营,此次并未出现在交易名单中。
迄今,万达一共布局了16个万达城,有6个开业。包含最新的昆明与济南万达城。
但是,还有西安,天津,海口与惠州,尚未正式摘地。

从这个半年会议表态即可看出,万达的出售决定,更像是进入6月后的突然之举。
二,交易有迹可循,但实在开脑洞。
5月底,一勺言之前曾经写了一个万达城的解读文字,一直没有发布。7月1日,就在哈尔滨万达城开业后两天,万达的朋友说,稿子要推迟到7月10日后发,最近公司要求延期与王健林密切相关的推广。
现在看,7月1日原来是一个地产业世纪大交易的大日子。可是,谁能想到会是这样一个局面呢?
三,交易金额巨大,两大男神联手上头条。但是,交易前景能否真正推进下去,不要过于乐观。
融创的净资产不足400亿元,这次交易金额超过了他的净资产,占到了总资产2932亿元的21.5%,妥妥构成了重大资产交易,根据融创的公司章程与相关法律文件,貌似必须得过股东大会这一关。
融创目前停牌了,还不知道投资人对这笔交易的真实看法,用脚还是用手投票,不得而知。如果大家担心过于激进,股东大会上会有很多反对票涌出。
四,万达方面,也可能面临一个重大的资产交易障碍。
目前纳入交易清单的13个万达城,绝大多数还没有交付运营,即使交付的万达城中,还有相当体量仍处于建设状态。而且,像济南万达城、昆明万达城等,有的刚刚与政府签署投资协议,有的尚未开工。
与融创的交易,会不会触发与政府当初签订的投资协议中的违约责任条款,目前还不得而知,这要视具体的投资协议而定。
在交易中,万达用「四个不变」来打消地方政府的顾虑,也是为了安慰那些万达城的业主。这让我想到了当日中国恒大从「水,油、面」的撤退,也曾由此承诺。但是,效果如何,不好说。
一些地方政府会不会公开站出来,反对这笔交易?大概率不会,因为地方政府一般不会如此风格行事。
但是,这样的交易,难免会损伤万达的商誉,以及在地方政府中的信心与信用。作为商人,买卖自由,但王健林应该对此有心理准备。
五,投资人会担心一个问题:相当一些万达城,刚刚签约,相关的土地手续、规划程序,按照惯例,都需要相当一些时间来推进,可能都还没有完全完成。
在这种情况下,融创花费近300亿元收购,会不会买到一些有法律「瑕疵」的资产,值得担心。
而且,这笔600多亿元的交易,需要在7月31日前完成详细协议,并尽快交割,完成支付,时间并不站在孙宏斌的一方面。
融创团队的尽职调查,时间够么?

六,336亿元,收购76个星级酒店。王健林一举脱手,孙宏斌是否甘心?
作为重资产的代表,酒店业态,是地产商唯恐避之不及的资产类别,但是,它们的存在,是万达对当地地方政府的承诺,而后者通常都会比较喜欢酒店。
作为高周转的爱好者,孙宏斌历来并不喜欢酒店资产,但是,一勺言认为,这是他接盘万达万达城的必要代价,否则这个交易可能根本就不会发生。酒店在上市公司的资产池子里,因为每年折旧比较大,所以喜欢财技重于情怀的的地产商都不会喜欢。
孙宏斌接下来了,万达酒店发展很开心,股价一飞冲天,但是融创的投资人买账否?
七,如果这是一笔面向轻资产转型的交易,我会为老王点赞。万达在过去数年完成的「去地产化」与「轻资产转型」,大象转身,是过去20年罕见的成功案例。
但愿我的前六点评论是不准确的,融创与万达进行的是一场互补性的交易,王健林愿意让孙宏斌当他的业主,作为老孙的资产管理方。
倘如此,这当然是一笔漂亮的交易,值得祝福。
八,联合公告的最后一点颇有深意。
是这么说的:双方同意在电影多个领域全面战略合作。
这句话里,信息含量太大了,至少有四层意思。
1,安慰融创。那些万达广场,万达继续负责建设运营,而万达院线会继续支持你。
2,暗示融创,等孙宏斌当上了乐视影业的头把交椅,未来的乐视影业,会得到来自万达电影的强力支持。贾跃亭,不再是万达未来电影合作的谈判对象。乐视拍出来的电影,王思聪会在微博里挺你,万达院线会在排期上倾斜。
3,除了电影,万达会有很多有料的东西,来支持融创。具体有什么,尽管放开去想。


