Home
思洋影视事业部
网站建设知识库
首页
项目案例
网站建设
网络营销
新媒体
动态
关于
联系
学前班首页
思洋推荐网站
网站建设知识
思洋互动网站建设学前班
0
Comments
2017年中国游戏渠道创新研究白皮书
发布于:
2017-12-25
| 作者:
广州网站建设
| 已聚集:
人围观
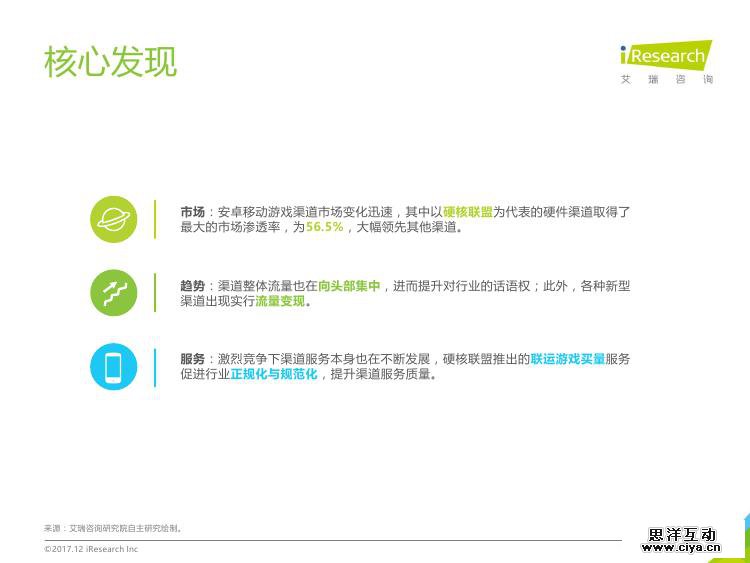
随着硬件渠道商的崛起,安卓移动游戏渠道市场不断变化。面对激烈的竞争,渠道们也在不断升级自身的服务以吸引更多客户。此份报告注重描述当下安卓移动游戏渠道的现状与发展,并且就渠道创新进行分析。
标签:
广州网站制作(5654)
网站建设(7301)
广州网站设计(7272)
网站设计(5396)
[相关日志]
电商网站制作价格
网站设计怎样提高转化率
广州网页设计流程
网站制作好后收录不稳定的原因有
网站制作的意义和作用有哪些
广州营销网站制作费用
搜索
热门日志
微信个人号,比你想象的
令人惊叹的几何设计图案
广州做网站-网站建设公
把自己头像卡通化:脸皮
网站导航条的作用是什么
Dreamweaver表单之插入列表
用Div标签进行网页布局
Dreamweaver表单之插入文本
广州网站制作公司针对潮
假如各人以为我那个设置
标签云
广州网站制作
网站建设
广州网站设计
网站设计
友情链接
广州网站建设
飞机
扫描二维码
与项目经理交流
扫描二维码
与项目经理交流