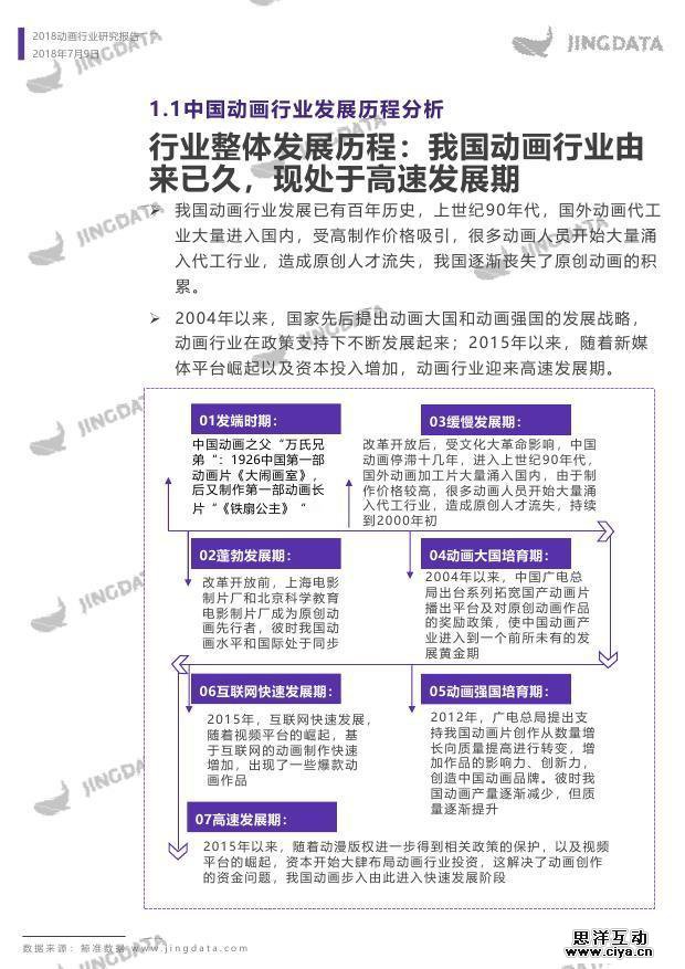
我国动画行业至今发展已有百年历史,上世纪90年代,国外动画代工业大量进入国内,受高制作价格吸引,很多动画人员开始大量涌入代工行业,造成原创人才流失,我国逐渐丧失了原创动画的积累,2004年以来,动画行业受到政策支持得以不断发展,2015年随着视频行业迎来上升期、大量盗版作品下架及二次元用户的崛起,动画公司开始受到资本的密切关注,次年动画制作行业融资事件达68起,创历史新高。此后资本市场回归理性,动画行业融资节奏放缓,但整体仍保持活跃态势,目前很多动画公司都是以亿为单位进行估值。






我国动画行业至今发展已有百年历史,上世纪90年代,国外动画代工业大量进入国内,受高制作价格吸引,很多动画人员开始大量涌入代工行业,造成原创人才流失,我国逐渐丧失了原创动画的积累,2004年以来,动画行业受到政策支持得以不断发展,2015年随着视频行业迎来上升期、大量盗版作品下架及二次元用户的崛起,动画公司开始受到资本的密切关注,次年动画制作行业融资事件达68起,创历史新高。此后资本市场回归理性,动画行业融资节奏放缓,但整体仍保持活跃态势,目前很多动画公司都是以亿为单位进行估值。




