
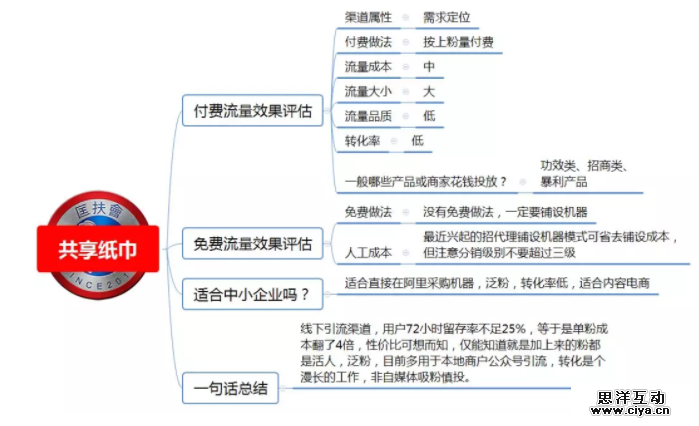
本文应该是终结BB之作。汇总了地球上90%推广渠道的引流成本,转化率与投放效果。研究渠道包括:搜索引擎、信息流、文档类、博客类、百科类、问答类、户外媒介、联盟广告、短视频、垂直领域等21大类,100小类,从流量大小、流量品质、转化率等维度告诉大家付费做法、免费做法、以及是否适合个人创业者操作等…可以说呕心沥血,炊金馔玉,值得在座的同仁收藏+传阅…

好了,老匡不擅长也不喜欢吹牛B,这份东西好在哪里,点击下图看大图,你所看到的空白,下面都有答案。你唯一要做的是,逐一点开,耐心阅读…只要是这个星球上存在的推广方法,基本都写进去了。




































































































