
今年以来裂变在互联网业内火的不可开交,自网易和新世相利用裂变玩法暴涨粉丝用户之后,很多企业都开始眼红,各大企业都开始去通过活动裂变来给产品增粉,不管是小公司还是大企业都开始实践和效仿一些经典的裂变套路。
但好的裂变和“数据不错”的裂变活动,并不是每个企业都能玩的通的。很多企业为了追求便捷和省时间,直接copy别人的活动玩法。根本没去分析自己产品的受众人群和用户特点,最后导致活动的效果极差。
好比如说,你是做电商的, 你去copy复制一家教育型企业的裂变玩法,你觉得这个能玩的通吗。两者完全是两个不同的行业,产品不同,受众群体也不同,自然用户的需求方向也不同。虽然大致的流程可以类似,但前提是如果你作为一个你产品的真实用户,是否可以真的完全接受和被活动吸引到。
当然,上面所述仅是我个人对裂变的一些想法和建议,如果操盘者是一个玩裂变的老司机,能轻车熟路的掌控整个活动流程和进度,那么这些就另当结论了。
现在市面上的裂变的玩法有很多,大家玩的基本都差不多,导致很多用户对这种类似的活动都已经产生审美疲劳和麻木。盲目的去跟风别人的玩法,只会损耗用户的耐心和期望。这时候就需要你的创意和策划,是否能想出一些新奇的玩法,让用户产生窥知欲,从而带入到活动当中。
这方面前些日子学而思策划的“数独课程”活动就是一个挺好的案例,它是用户付费购买第一节课程,然后通过邀请好友解锁观看下一节。虽然活动的性质是一样的,但是它在流程上和转化上做了一些细节的改变,增加了他的创意,也很符合他们的受众人群。(这里我就不过多阐述他的活动)
小编前些日子也举办了两种不同的裂变活动,这两次的活动目的是实践想法和总结经验,不是为了得到更多的用户或者订单,故最终的活动数据就不再列出,在这里就为大家分享一下这两次活动中遇到的问题及有哪些注意事项。
活动流程及概述:
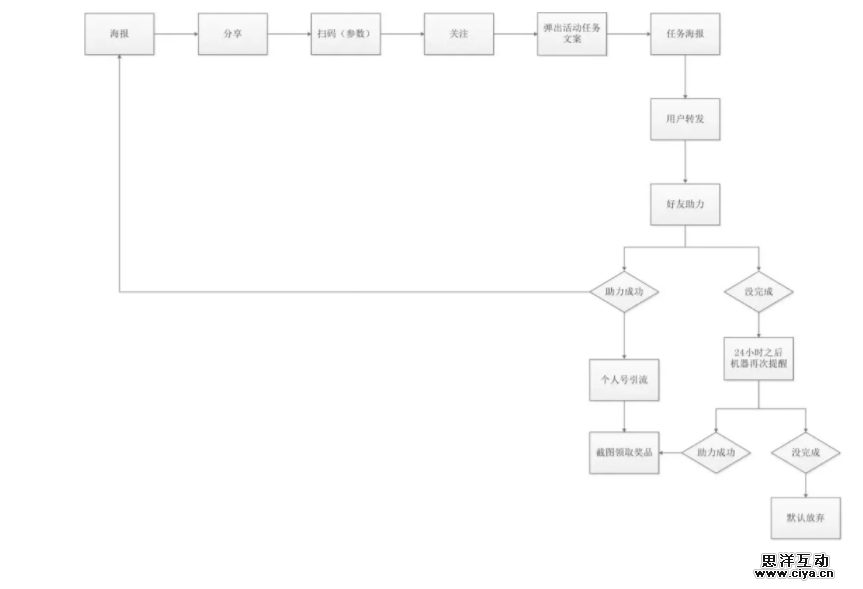
┃ 服务号模版消息裂变(邀请助力)
服务号的裂变流程:用户通过海报参数二维码关注公众号,自动弹出模版消息及发送专属海报,写明活动规则、时间以及客服联系方式,活动任务门槛可自行设置,用户每邀请助力一次就自动推送模板消息,显示完成进度,并给出排行榜,排行榜要显示前100名的活动进度及奖品领取情况,用户完成任务后,立刻推送客服微信号,让用户加客服好友并给出完成任务截图及领取奖品。

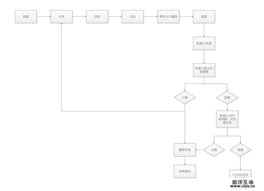
┃ 微信社群裂变(转发分享海报)
用户通过海报关注公号获取入群链接,群机器人自动设置欢迎语及任务提醒!后台自动审核第一张图为任务完成(工具限制), 超过30分钟,机器人进行第二次艾特提醒任务进度,24小时内没完成则默认放弃此次活动参与名额! 任务完成后则截图添加工作人员领取奖品(截图发放至社群)。

以下是我的一些建议
┃ 裂变门槛
如果采用的助力裂变流程,我建议参与的门槛都不要太高,尽量不要超过5个人。如果太高会降低用户的参与度。
┃ 裂变诱饵
作为裂变活动,你活动的核心或许就是这个诱饵,这将直接导致你活动的最终数据结果。在选择活动福利的时候,我建议最好先找十多个最具有代表性的产品用户进行调研,先满足了他们的需求,再来评比活动的奖品福利。
┃ 模版消息话术
在后台配置模版消息文案的时候,写明活动规则,时间以及客服联系方式,尽量控制好一下文案用语,不要太生硬!
┃ top排名/种子选手奖励
对于种子选手和top排名靠前的用户,除开案例上的自我提升和活动的奖品,可再给头部排名的用户额外的价值升华福利(如书籍,课程,证书等),以此激发推广力度。
┃ 起始人数
社群裂变设置时建议定一个虚拟的参与人数,不要让用户觉得你的活动很冷门,也能激发他们的兴趣,我当时设置的是1000。
┃ 社群种子用户
在活动开始之前,最好先找几个朋友或者支持你的用户提前全部进群,以免后面新进群用户在里面节奏时,不会全部跟风,引起负面效果。这里也概括了活动的种子用户宣传,最好能找一些有代表性的产品核心用户,这种用户往往能通过朋友圈带动一批用户的关注。
┃ 社群公告
如果你的活动时间周期比较长的话,一定要在微信群公告上面写明,以免用户在群里吐槽,“活动假的,还没收到奖励”等之类的回复。另外工作人员建议不定时在群里发一些话题和事项,让用户能感觉到这个群是有价值而且很重视,并不是只是为了这次活动建的机器群。
在社群裂变的过程里面,可以找几个“托”或者核心用户在群里面发一些领取到奖品的截图,这样可以更大激励其他用户分享的心理。工作人员也可以在群里不时发布公告来告知活动进展情况和进度。
活动初期,上述这些我认为都是你需要去检查的几个点。在活动开始后,剩下的就是跟进好活动的进度和数据。如果你的奖品是实体物品,需要添加客服人员微信发送地址领取的,这里一定要让客服把控好微信添加好友的进度,如果活动覆盖面积广,数据量很大,没法及时同意用户的好友请求时,这里建议可以在领取奖品的文案里面注明“请耐心等待”等之类话语,来安抚用户。
下面我说几个关于这两种裂变方式的一些优势和缺点:
助力型裂变的优势:
1.能稳定控制好每个用户的拉新,对于想给公众号增粉的公司来说这是他的直接优势。
2.利用模版消息回复,会更让用户觉得这是官方在操作。
3.助力进度的提醒,每完成一次助力,都会有模版消息推送提醒,能激励用户更大程度的完成任务。
4.可以生成用户专属海报宣传,具有一定社交货币性质。
缺点:
1.因全部采用工具自动化,无法完全可控活动用户进展。
2.不能囤积流量,后续作为第二次活动的渠道积累。
3.如果活动覆盖面积大,会被定义诱导分享,有封号风险。
微信群裂变的优势:
1.能够积累活动用户,为后面做活动渠道铺设做铺垫。
2.可以通过“托”和工作人员烘托群活动氛围,适当增加活动附加值,更大成都激发用户的参与度。
缺点:
1.需投入精力维护社群和用户,有些活动可能时间会较长,群内容易出现负面话题。
2.大部分社群裂变工具会有缺陷,机器人会默认审核第一张图。
(由于牵扯到裂变工具的一些配置,这里不过多阐述,大家到时候试用的体验下!)
结尾
以上是我这两次裂变活动实验之后总结的一些建议,希望能对于正在做裂变或者打算策划裂变活动的你带来一些帮助!


