背景

我们认为网生一代推动了网生内容的发展,未来将迎来最好的网生时代;
我们认为网红与网生内容同属IP,而通过网生人群,可以实现粉丝经济进行有效变现;
我们认为网红本身是情感的赋能、是圈层文化影响下与消费升级背景下的不容忽视的投资机会,其中垂直化网红是未来发展的重要趋势;
视频行业的发展已经经历了蛮荒期,讨论IP 变现的今天,衍生变现方式多样性特别是电商与付费制将推动行业的大发展;
电商带来的商业价值想象力让网红本身的IP价值受到重新审视;
内容的付费在网生一代将得到极大的增长,也是视频和内容行业发展的第二春,应当高度重视其中的机会;
网生内容本身,也在寻求全产业链IP布局,这就是行业的明天。
中国互联网网民的在 2015 年年底已达 6.8 亿,互联网普及率超过 50%,中国互联网人群已傲娇全世界,成为互联网人数第一的国家,可谓全民触网。
而整个接入互联网的方式以手机为主,2015 年71.5%人上网使用的是手机。手机网民的规模超过6亿,占整体网民比例的90%。移动互联网是当下的潮流趋势。
网络已成为中国人民重要生活组成部分,每周平均超过26小时在网络上,而上网的场所90%是在家里。每天都要使用微信的人占94%以上,网络已与日常生活无法分离成为重要组成部分。
自互联网第一次接入中国的1994年以来,90后可以说是真正成长伴随着互联网的网生一代,他们的价值观、品牌观、人生观、行为习惯都较强的受到了互联网的影响,而互联网文化也在反向输出到现实世界。
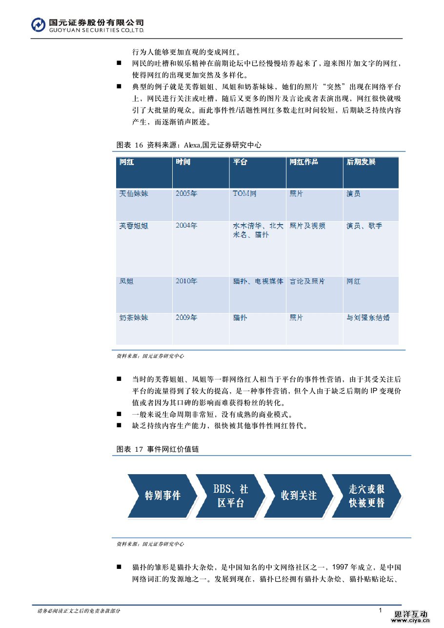
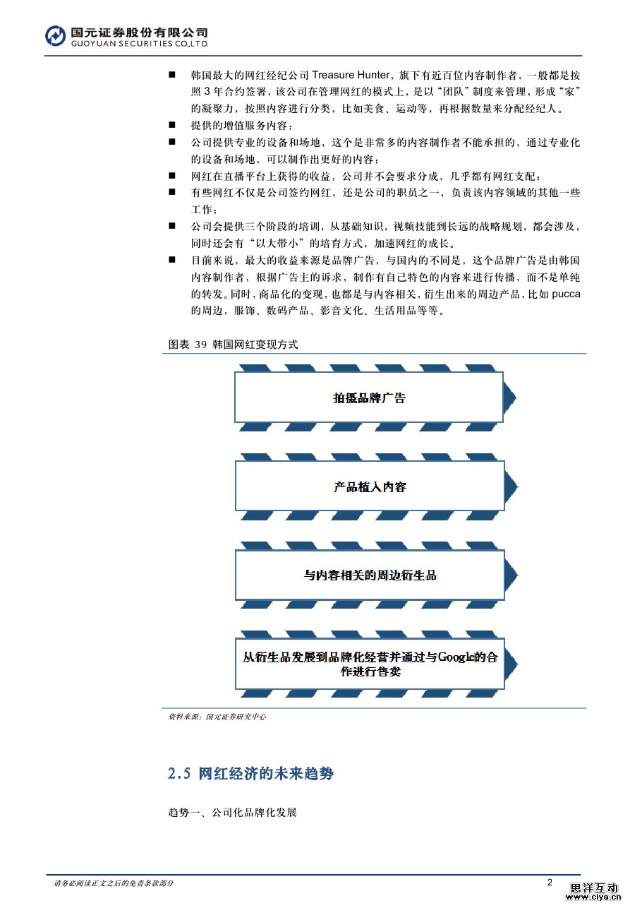
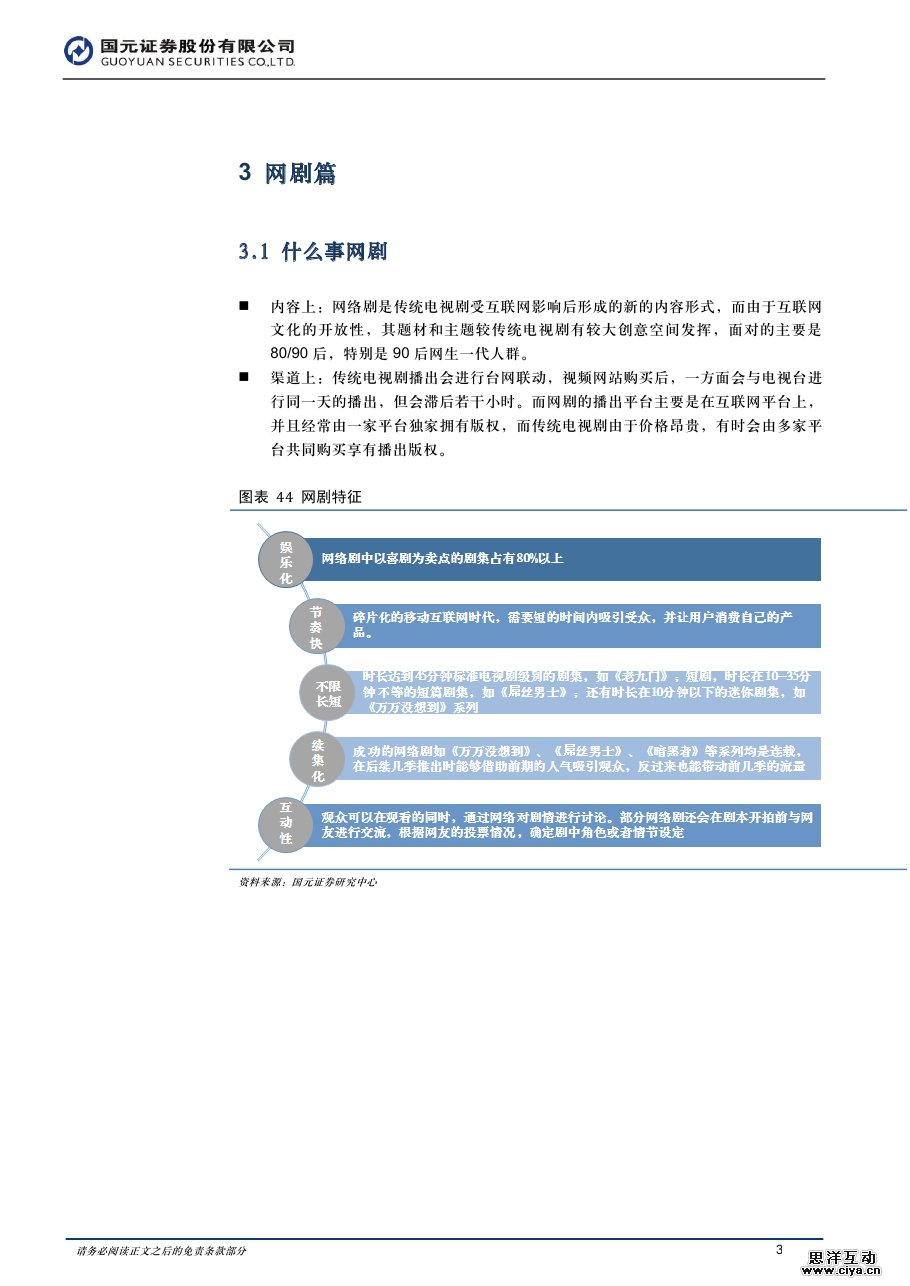
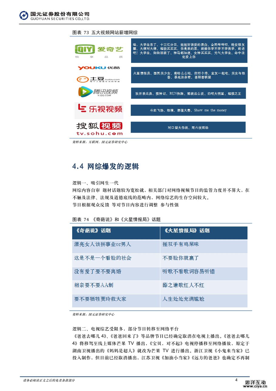
以下为报告全文:

































































