Home
思洋影视事业部
网站建设知识库
首页
项目案例
网站建设
网络营销
新媒体
动态
关于
联系
学前班首页
思洋推荐网站
网站建设知识
思洋互动网站建设学前班
0
Comments
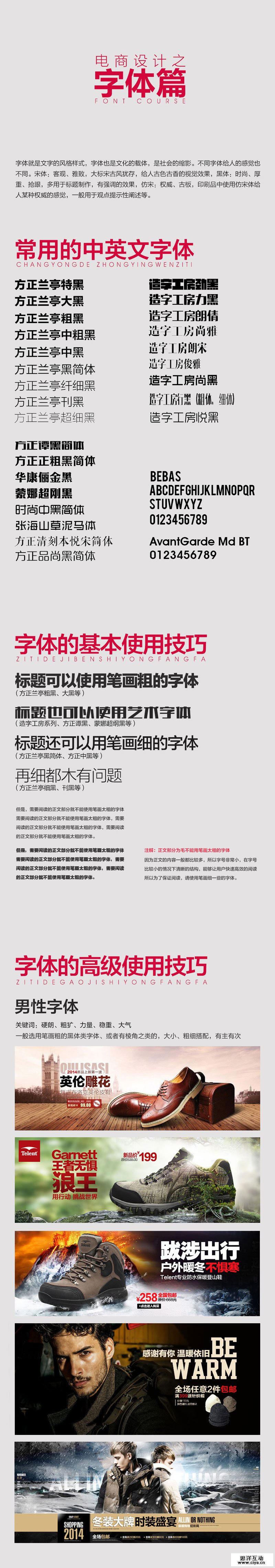
电商设计之字体篇
发布于:
2016-09-29
| 作者:
广州网站建设
| 已聚集:
人围观
标签:
广州网站制作(5654)
网站建设(7301)
广州网站设计(7272)
网站设计(5396)
[相关日志]
定制网站与模板网站的区别
网站制作有好排名的因素
手机网站设计注意事项
模板建站的缺点有哪些
怎样判断网站设计好坏
广州网站建设:APP开发价格
搜索
热门日志
微信个人号,比你想象的
令人惊叹的几何设计图案
广州做网站-网站建设公
把自己头像卡通化:脸皮
网站导航条的作用是什么
Dreamweaver表单之插入列表
用Div标签进行网页布局
Dreamweaver表单之插入文本
广州网站制作公司针对潮
假如各人以为我那个设置
标签云
广州网站制作
网站建设
广州网站设计
网站设计
友情链接
广州网站建设
飞机
扫描二维码
与项目经理交流
扫描二维码
与项目经理交流