最近,一部二手iphone7被拍卖到了27万。
当大家都惊讶不已的时候,竞买人居然回应称,“看错了价格”。他该承担什么责任?
苹果的一封中文邀请函,引起了人们对9月12日即将发布的新款iPhone的期待。

然而为了帮助iPhone7上头条,
近日,一部估价仅140元的二手苹果7手机在司法拍卖中被频频举牌,最终居然以27万550元的天价成交!

此消息一出,这台天价的iPhone7立即登上了热搜榜!





二手iPhone7拍出27万天价 ,35万人围观
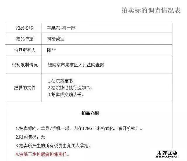
南京市秦淮区法院在阿里巴巴网络拍卖平台上公开的执行裁定书显示,此次司法拍卖源于一起民间纠纷。被执行人陶某、张某因未履行生效法律文书确定的义务,经申请执行人易某、桑某的申请,南京市秦淮区法院扣押了陶某及张某名下的财产,其中包括苹果6手机及苹果7手机各一部、金属项链一条、手表一块、包两个以及一个行李箱。
7号上午10点,一部估价140元的128GiPhone7手机在网络平台公开拍卖。拍卖页面的介绍显示,这部手机为玫瑰金色,有开机锁,内存128G,未格式化,评估价140元,起拍价100元,保证金20元,加价幅度50元,延时周期为5分钟。也就是说,在竞拍结束前5分钟内,只要有新的出价,就自动延时5分钟。

据北青报报道,从9月7日上午10时第一位竞拍人出价100元开始,截至拍卖结束,平台上有708次竞价记录。从竞拍记录中可以看到:
开拍后11分钟,该手机竞价已经超过1万元!
9月7日10点30分,竞价已经高达5万元!
9月8日10时竞拍结束前,价格突破9万元并触发延时。
直到9月8日12时36分,本次拍卖结束,超过原定拍卖周期156分钟,共触发延时机制377次。最终竞买号为k0626的网友以270550元的价格结束拍卖,吸引到超35万人围观。

在激烈的争夺中,有几个用户曾经多次出价,加价幅度超过1万元的就有很多次。出价次数最多的“D2402”竞拍118次,一直坚持到倒数第四次,当时出价270350元。“V6265”出价59次,还曾经多次咬着“D2402”出价。而此前,车先生根本就没有参与过争夺,他在最终胜出前只出价一次,是在倒数第三次。
对于一台二手的iPhone7竟拍出了如此惊人的价格,江苏世纪同仁律师事务所高级合伙人鲁民律师表示,根源在于拍卖保证金比较低,只有区区20元,就是说你想参加这个拍卖很容易,20块损失我也是可以承担的,产生轰动效应,很多人可能出于娱乐,恶搞一下,如果拍卖之后悔拍的话,他也可能不交余款。
但是要知道,在苹果官网上,全新的128GB玫瑰金色iPhone7手机价格为6188元。

在“闲鱼”二手交易网站上,128GB玫瑰金色iPhone7手机一般价格在3000元左右。
竞拍胜出者:看错价格,肯定不买
按照秦淮法院的规定,竞拍胜出者车先生需要将27万的网拍成交余款缴入法院指定账户。

8日晚间,紫牛新闻记者与胜出者车先生取得了联系。车先生说,他就是想买一部手机,吃过午饭就到淘宝拍卖上看,这部iPhone 7正好在首页上,他就注册账号开始竞拍。“我中午吃过饭点进去,看到一部iPhone 7手机,一直把价格看成2000多元。拍下来以后,我都惊呆了,一部手机怎么能是这样的价格?”

紫牛新闻记者问车先生,竞拍结束后法院没有和他联系,车先生说没有人和他联系,他按照淘宝给的联系方式打法院的电话,但一时半会儿也打不通。
那么,自己将如何处理这次竞拍?车先生说:
“我肯定不会把它买下来,现在头痛得要命,准备先和法院联系一下。”
买家后悔不付钱咋办?法院:现在只能没收保证金
司法拍卖是严肃的事情,以看错数字为由悔拍,是正当的理由吗?当拍卖价超过1万元以后,还有50多人再继续加价竞拍,难道大家都是看错了?这借口显然难以让人信服。
紫牛新闻记者采访了南京一些资深执行法官。
法官们都表示,以看错数字作为理由悔拍,以前还从来没有出现过,在拿不出有力证据的情况下,法院一般不会采纳。“人人都以看错数字为由悔拍,那司法拍卖还搞得下去吗?这不是开玩笑吗?”
但是,如果车先生坚持悔拍,就是不把余款交到法院,又当如何?对此,有关执行法官告诉紫牛新闻记者,在最高院于2005年1月1日起实施的拍卖规则中,当事人如果悔拍,法院会先没收保证金,然后重新拍卖,重新拍卖的价格如果少于上次拍卖的价格,当事人要把差价补齐,还要承担相关费用损失、原拍卖中的佣金。当事人拒不补交的,强制执行。但最高院于今年1月1日起施行的最新网拍规则法释[2016]18号《关于人民法院网络司法拍卖若干问题的规定》里,已经没有补差价这一条了。
法官告诉紫牛新闻记者:
“最多也就是把保证金没收,剥夺悔拍者再次参加拍卖的机会,对于保证金很少的拍品来说,并不会导致其有太大损失。但是,对于一些保证金动辄几十万上百万的标的,杀伤力就比较大了。”
另据都市快报,有人在朋友圈里分享参拍上述iPhone 7的图片,并表示出价253050元,但很快被人超过去了!

他是温州人,根本没看过样品,目的不是买手机,纯粹好玩。朋友圈有人评论说:
“大不了没收保证金。花20块钱玩数字游戏,比看电影便宜。”
对此,浙江时代商务律师事务所副主任陈一来向都市快报表示,“恶搞”行为挑战司法权威和严肃性,必须按规定严肃处理。
进展 两人分别被处罚金1万元和2万元
9月9日晚,南京秦淮区法院通过官方公号回应该事件,称法院对相关情况展开调查,并依法对其中两名参与“恶作剧”的行为人进行了处罚。
回应称,法院现已查实,此次拍卖过程中,车某某参与竞价2次,并最终以270550元的价格拍得该手机。刘某某参与竞价124次,其中进入延时后加价123次,4次单次加价超过1000元。
9月8日下午5时许,车某某主动到法院说明情况,明确拒绝按拍卖成交价付款,并称自己最终出价是因为误看价格。9月9日,法院依法对刘某某进行了传唤,刘某某承认是出于“开玩笑”的心理参与竞拍,其并没有以极高价格购买低价二手手机的意愿。
考虑到车某某、刘某某能主动承认错误,并对自己参与非正常竞价,妨碍法院执行的行为及造成的后果表示悔过,认错态度较好,法院决定对车某某处以一万元罚款,对刘某某处以两万元罚款。此外,法院还将继续对其他恶意竞拍的人员进行调查,并根据行为人的过错与态度依法处罚。
法院提醒,在参与司法拍卖前,务必详细了解相关规则。对于没有购买意愿,或明知资金不足,无力支付拍卖款,仍与他人激烈竞价、恶意抬高价格,阻止他人正常竞买,妨碍法院执行的行为,法院可以根据情节严重程度予以罚款、拘留,构成犯罪的,还可以依法追究刑事责任。司法拍卖不是“娱乐”,权利行使不能任性。


