每年到年底,这个时候,晒年终奖成了朋友圈中必备活动,一大批“别人家的公司”也开始浮出水面,各大别人家的IT企业都开启“炫耀”模式,接受万千网友的仰视与嫉妒。
华为“荣耀”团队因年终奖而刷屏

近日,在华为论坛心声社区中,有荣耀员工发帖爆料了因华为荣耀2017年业绩突飞猛进而提前发布奖金的相关消息,还顺带给自己求女友,妥妥的一个潜力小哥。
“荣耀第四季度就要发年终奖,以后每个季度都有奖金,年终奖变成了季度奖。”
“真正以奋斗者为本。奖金不分职级,不看资历,只看贡献,导向冲锋,13级都有可能拿到23级奖金。”
“以用户为中心,荣耀奖金基本上只和服务用户量(销量)有关,当然,有一个利润要求,与利润率无关,服务用户越多,奖金越多,上不封顶。”
根据该小哥爆料的信息显示,华为荣耀将改变当前的激励员工方式,大力简化考核和奖金发放方式,于今年第四季度就开始执行。不再考核利润率,而是以服务用户的贡献度来考核,也就是以手机销售台数为提成。只要公司收到销售货款,就会马上发奖金。
并且荣耀在完成公司给定的利润额后,销量越多得到的奖金也就越多,上不封顶,荣耀还将有单独的财务报表。
而在个人奖金发放原则方面,则没有职位限制,只要做出突出贡献,在新方案中13级员工也可以拿到23级员工的奖金。

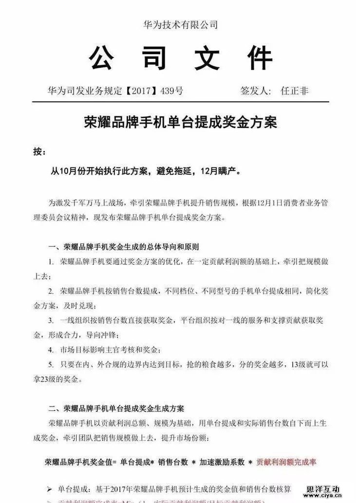
据任正非近日签发的内部文件显示,为了激发员工斗志,提升荣耀品牌手机的销售规模,特批准荣耀品牌手机单台提成奖金方案,该方案从今年第四季度执行。具体上,此次提前发放的奖金是针对第四季度,2018年1月将随工资一并发放,其余季度随华为消费者业务全年年终奖发放。
据悉,此次个人奖金发放上不看职级。只要做出突出贡献,在这个新方案里13级员工也可以拿到23级员工的奖金。粗略估算下,华为23级员工的季度奖金也近百万元。

不少华为的员工也在该帖子评论区留言表示“很兴奋”。也有较为淡定的员工表示这位发帖的小哥还是“太年轻”,“事情可能没有想的那么美好。”


对于表示“不太相信”的小伙伴,这位小哥也回复称“元旦再看分晓”。
“荣耀”今年成绩荣耀,业绩远超预期
上一次华为手机提前发放年终奖是在2015年。当时,华为消费者业务在5月底已提前完成公司制定的全年经营目标。基于此,在第三季度提前启动2015年奖金评议和发放。一年开展两次奖金评定,在华为历史上鲜有先例。
荣耀品牌成立于2013年12月,至今刚刚4年,但无论是从总体的销量还是从销售额来讲,荣耀都已经跑在了手机行业前列。尤其在2017年,荣耀取得了非常亮眼的销售成绩。
光是双11期间,截止11月12日00:00,荣耀在京东、天猫双平台总销售额就得到了40.2亿元,成为今年双11中国手机品牌销售冠军。并且在京东双11单日的榜单中,荣耀在销量和销售额方面首次超越苹果居第一。

“荣耀在2017年发展的太好了,整个的业绩远远的超出所有人的预期实现了,实现了在中国互联网手机第一品牌的这样一个目标,老板给荣耀画了一个新的目标就是进军全球,在全球挑战三年前五这样的一个更大目标,所以给予的一些配套的特区才有的政策。”一名荣耀员工解释道。
今年12月初,荣耀总裁赵明在国外的一场发布会上宣布,荣耀已经居国内互联网手机市场份额第一,且海外市场也有全新的突破,在芬兰和俄罗斯市场,荣耀分别取得了市场份额的第一和第三。
任正非亲自签发,华为年底分钱
“钱给多了,不是人才也变成了人才”。对员工慷慨,任正非从来不遮掩。“分钱”也是华为惯用的杀手锏。
这不是华为第一次破例发放年终奖。
早在2015年,华为因5月底提前完成全年目标,于是在第三季度提前启动消费者业务年度奖金发放,并开启下半年奖金评定方案。当年的小伙伴,一年拿了两次年终奖,也直接刺激销量,让华为2015年手机出货1.08亿台,大幅缩小与三星、苹果的差距。

今年,华为故技重施,再次提前发放年终奖,同样是基于荣耀手机的不俗战绩。据了解,荣耀手机早已完成今年的经营指标,在双11拿下京东、天猫两大平台双料冠军,且销售额突破40亿。
以老办法发力年底销量冲刺,恐怕2017年荣耀的整体业绩将大大超出预期。这一次,任正非亲自签发奖金方案,背后意义也许远非刺激销量这么简单。

▲荣耀V10发布会现场
线上第一 荣耀真的成功狙击小米、OV?
一直专攻高端市场的华为,今年却格外重视低端机市场。不仅新增子品牌Nova,旗下的荣耀是今年中低端市场的最大黑马,相继发布荣耀V9、荣耀8青春版、荣耀9、荣耀V10等多款手机,不停刺激市场,帮助华为稳固手机版图。
根据赛诺数据显示,2017年前三季度互联网端手机销量,荣耀高居榜首。

但以线上阵地为主的荣耀,并未与低端机霸主“小米”拉开大差距。考虑到小米今年绝地反弹,全线铺开的线下拓展和全球化布局,荣耀与小米的销量肯定不在一个量级;再加上OV、魅族的强势夹击,在中低端市场,华为的表现谈不上抢眼。

红利蒸发,明年的荣耀还行不行?
一方面,以欧美国家为出海阵地的荣耀,当地市场趋于饱和,很难复制小米在印度、传音在非洲的神话。

▲荣耀京东旗舰店
另一方面,线上红利极速蒸发,线下战场如火如荼,今年最热的“新零售”早已蔓延到手机领域。深耕线下的OV持续回暖;小米效仿苹果,疯狂开出近200家直营店。如果2018年不做改变,专注线上销售的荣耀,也许正经历最后的“荣耀”。这也正是充满忧患意识的任正非所担忧的。

▲小米线下直营店
在产品品类不够丰富,不足以支撑直营店的情况下,选择与苏宁等卖场及经销商合作的荣耀,能否稳住中低端手机市场格局,还得另说。
又是生态,荣耀的野心远不止手机
可以肯定的是,任正非的“手谕”是要荣耀向销量发力,狙击小米、OV,稳固中低端市场。但堂哥认为,这里还有另一层深意:正如小米以手机延伸产品线,布局智能家居,这也是荣耀的长远之路。


